2022Äê3ÔÂ10ÈÕ£¬Å·ÃËÔÚÆä¹Ù·½¹«±¨ÉÏÐû²¼¿±Îó˵Ã÷£¬´Ë˵Ã÷ÊÇÕë¶Ô2021Äê8ÔÂ5ÈÕÐû²¼µÄÏÞÖÆÆªÔöÌíC9-C14PFCAs¼°ÆäÑκÍÏà¹ØÎïÖÊÐÞ¶©Ö¸Áî(EU)2021/1297µÄ¿±Îó¡£Ðè×¢ÖØ¹ØÓÚC9-C14 PFCAs¼°ÆäÑκÍÏà¹ØÎïÖʵÄÖ÷Òª¹Ü¿ØÒªÇó䱬·¢×ª±ä¡£
´Ë´Î¿±ÎóÊǰÑÔ¹ØÓÚº¬È«·úÍéÑõ»ùµÄ·úËÜÁϺͺ¬·úµ¯ÐÔÌå¿íÃâÒªÇóµÄ¶ÔÓ¦¹Ü¿ØÊ±¼ä½Úµã¾ÙÐÐÁ˸üÕý£¬¸üÕýÄÚÈÝÈçÏ£º×èÖ¹2024Äê8ÔÂ25ÈÕ£¬µÚ2¶ÎÖÐÌá¼°µÄŨ¶ÈÏÞÖµ£¨¼´C9-C14 PFCAs¼°ÆäÑκÍÏà¹ØÎïÖʵÄÖ÷Òª¹Ü¿ØÒªÇ󣩹ØÓÚº¬È«·úÍéÑõ»ùµÄ·úËÜÁϺͺ¬·úµ¯ÐÔÌåC9-C14 PFCAsµÄ×ܺÍΪ2000ppb¡£´Ó2024Äê8ÔÂ26ÈÕÆð£¨´Ë´¦ÔΪ2024Äê8ÔÂ25ÈÕ£©£¬º¬È«·úÍéÑõ»ùµÄ·úËÜÁϺͺ¬·úµ¯ÐÔÌåÖÐC9-C14PFCAsµÄ×ܺÍŨ¶ÈÏÞֵӦΪ100ppb¡£

01 Åä¾°
2021Äê8ÔÂ5ÈÕ£¬Å·ÃËÔÚÆä¹Ù·½¹«±¨ÉÏÐû²¼(EU)2021/1297£¬ÐÞ¶©ÁËREACH¸½¼þXVII£¨ÏÞÖÆÆª£©£¬½«C9-C14PFCAs¼°ÆäÑκÍÏà¹ØÎïÖÊ×÷ΪµÚ68ÏîÄÉÈëREACH¹æÔòÏÞÖÆÆª¹Ü¿Ø£¬¹ØÓÚC9-C14 PFCAs¼°ÆäÑκÍÏà¹ØÎïÖʵÄÖ÷Òª¹Ü¿ØÒªÇóΪ£º×Ô2023Äê2ÔÂ25ÈÕÆð£¬ÎïÖÊ¡¢»ìÏýÎï»òÎïÆ·ÖÐC9-C14 PFCAs¼°ÆäÑÎÀàµÄ×ܺ͵ÍÓÚ25 ppb£¬C9-C14 PFCAsÏà¹ØÎïÖʵÄ×ܺ͵ÍÓÚ260 ppb£¬¹ØÓÚÌØÊâ²úÆ·¶Ô¹Ü¿ØÏÞÖµºÍ¹Ü¿ØÊ±¼ä×öÁËÌØÊâÒªÇó£¬Ïê¼û¹æÔòÎļþ¶ÔÓ¦Ìõ¿î¡£C9-C14 PFCAs¼°ÆäÑκÍÏà¹ØÎïÖÊÊôÓÚPFAS£¨È«·úºÍ¶à·úÍé»ù»¯ºÏÎ£¬Ììϸ÷¹úÒѾÖð²½½«¸ü¶àµÄPFASÄÉÈë¹æÔò¹Ü¿Ø¡£
PFAS£¨È«·úºÍ¶à·úÍé»ù»¯ºÏÎÓÉÊýǧÖÖÎïÖÊ×é³É£¬PFAS¾ßÓг¤ÆÚÐÔ¡¢Ô¶¾àÀëǨáãÐÔ¡¢¶¾ÐÔºÍÉúÎïÀÛ»ýÐÔ£¬ÇÒÏÖÔÚÔÚÈ«Çò¹æÄ£ÄÚµÄÐí¶à¶¯ÎïºÍÈËÌåѪҺÑù±¾Öмì²âµ½ÁËÈ«·ú»¯ºÏÎïµÄ±£´æ¡£È«·úÀ໯ºÏÎï¶ÔÈËÀàºÍÇéÐεÄΣº¦ÒѾÒýÆðÁËÏà¹Ø¹ú¼ÒºÍ¹ú¼Ê×éÖ¯µÄÆÕ±é¹Ø×¢£¬Ô½À´Ô½¶àµÄÈ«·úÀ໯ºÏÎï±»ÄÉÈë»ò¼´½«ÄÉÈëµ½¹æÔòµÄ¹Ü¿Ø¡£PFOA¡¢PFOS¡¢PFHxA¡¢PFHxS¡¢C9-C14 PFCAsµÈ¶¼ÊôÓÚPFAS¡£
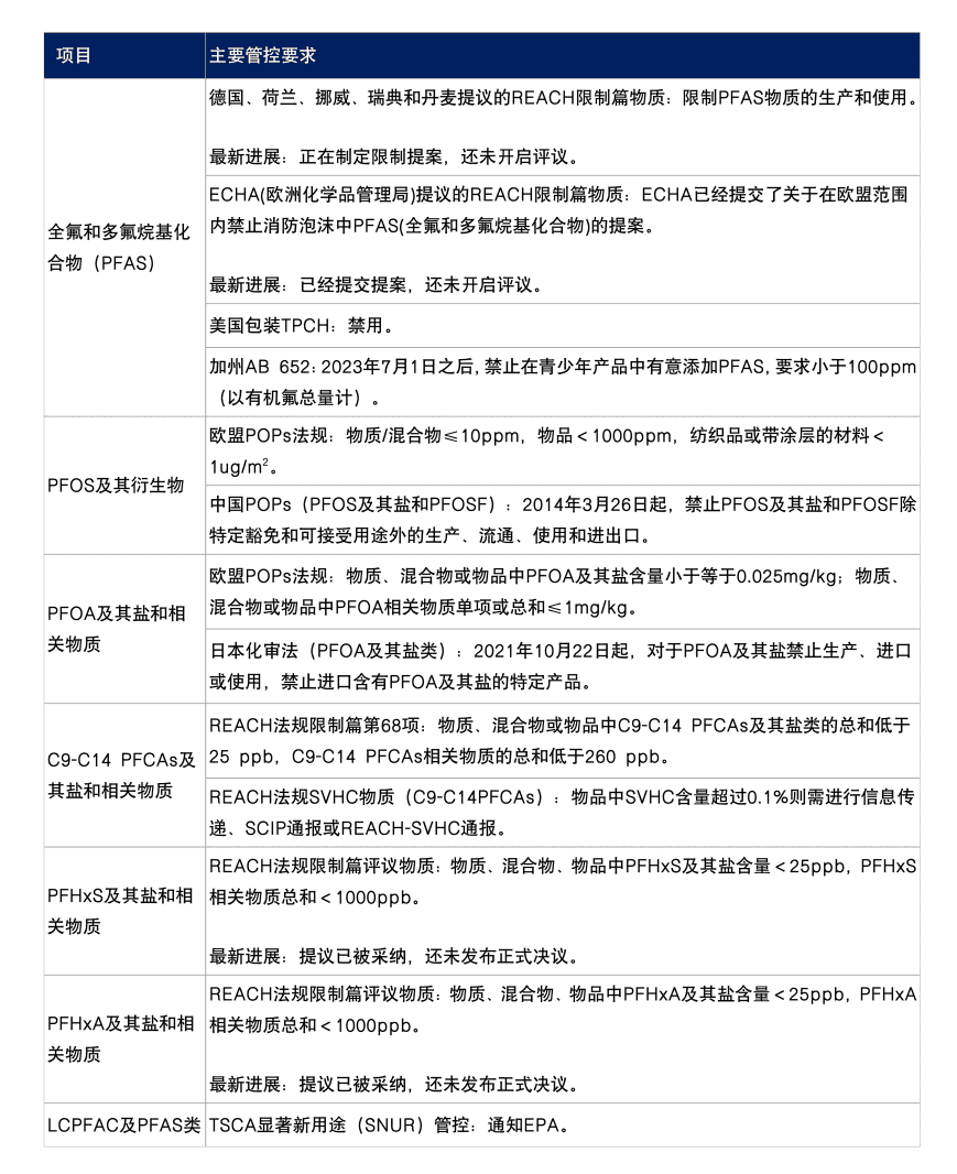
02 ³£¼ûÈ«·úºÍ¶à·úÍé»ù»¯ºÏÎï¹Ü¿ØÒªÇó

03 CTI·þÎñ
CTIÓµÓÐÖÚ¶àÏȽøÒÇÆ÷×°±¸ºÍ¿ÆÑ§µÄʵÑéÊÒÐÅÏ¢¹ÜÀíϵͳ£¬¿É¸ßЧµÄΪÆóÒµÌṩȫ·úºÍ¶à·úÍé»ù»¯ºÏÎï²âÊÔ·þÎñ£¬²âÊÔÊý¾Ý׼ȷ¿É¿¿£¬¼ì²â±¨¸æ¾ßÓйú¼Ê¹«ÐÅÁ¦£¬·þÎñÍøÂç±é²¼È«Çò£¬ÎªÖÚ¶àÒ»Ï߯·ÅÆÖ¸¶¨ºÏ×÷ʵÑéÊÒ¡£
CTIÊÖÒÕר¼ÒÍŶÓʵ¼ùÂÄÀú¸»ºñ£¬¿Éרҵ¡¢Ñ¸ËÙ¡¢ÖÜÈ«µÄÕë¶ÔÈ«·úºÍ¶à·úÍé»ù»¯ºÏÎïÌṩһվʽ·þÎñ¡£













































ÔÁ¹«Íø°²±¸ 44030602000441ºÅ 